引言
2023年11月3日,在第六屆中國紡織業“一帶一路”大會上,中國紡織工業聯合會市場部、國際貿易辦公室以及中國國際貿易促進委員會紡織行業分會共同發布了《2023紡織業對外投資合作國別指南》。該指南針對全球20個國家的投資環境進行了介紹和分析,為紡織企業開展“一帶一路”合作提供了信息指引。
現將轉載系列報告,為行業企業的"一帶一路”合作和雙循環高質量發展帶來啟發。
國家概況
地理環境
貝寧位于西非中南部,東鄰尼日利亞,西北、東北與布基納法索、尼日爾交界,西與多哥接壤,南瀕大西洋,國土面積為11.3萬平方公里。全境地處熱帶,終年高溫,年降雨量分布極不均勻。屬東1時區,首都波多諾伏時間比北京時間晚7個小時。
自然資源
貝寧礦產資源豐富,主要有黃金、建材、鐵、磷酸鹽、石油等,石油已探明儲量為52.5億桶,其中可開采儲量為9.2億桶,天然氣儲量為910億立方米。由于開發程度低,政府希望通過《礦產法》和《投資法》中的優惠政策吸引外資開發礦產。森林面積約占國土面積的27%,主要出口木材為柚木,南方生長的半自然油棕林是重要經濟來源之一。
基礎設施
貝寧公路長3.1萬公里,承擔著全國80%的運輸量,其中瀝青路面僅占比6%,城市內交通主要依靠出租摩托車,城市間交通主要依靠長途出租車。鐵路總長758公里,主要連接第一大城市科托努和中部城市帕拉庫,但由于年久失修,運力不足30萬噸??仆信墙洕⒔煌ê屯赓Q中心,科托努港是貝寧唯一港口,承擔90%的對外貿易業務,也為西非內陸國家提供轉口貿易服務,其中近70%的進口貨物轉口至尼日利亞??仆信瑖H機場是唯一的國際機場,年客運量約50萬人次,貨運量約4600噸,目前與中國無直航。全國電力供應嚴重不足,通電率較低,電力總裝機容量為181.5兆瓦,能源自給率為70%。4G網絡覆蓋面極小,大部分地區使用2G網絡。
人口分布
貝寧現有人口1250萬,共計60多個部族,主要有豐族、阿賈族、約魯巴族、巴利巴族、奧塔瑪里族、頗爾族等。居民中基督教徒占53%(其中25.5%是天主教徒),伊斯蘭教徒占23.8%。貝寧是世界拜物教(伏都教)中心,傳統宗教在社會各方面均有較深影響。境內華人約2000人,主要分布在科托努及周邊地區,少量分布在北方城市。官方語言為法語,全國使用較廣的語言有豐語、約魯巴語和巴利巴語。
宏觀經濟
貝寧被聯合國列為最不發達國家之一和重債窮國,農業和轉口貿易是其國民經濟兩大支柱。主要經濟作物有棉花、腰果、油棕櫚等,其中棉花和腰果是主要出口創匯產品。貝寧經濟對尼日利亞依存度較高,80%的經濟活動與尼市場有關,對尼轉口貿易占其出口總額的一半。2022年,貝寧國內生產總值(GDP)為174億美元,人均GDP為1303美元。世界銀行《2020年營商環境報告》顯示,貝寧在190個參評的國家和地區中排名第149位。世界銀行《2020年全球競爭力報告》顯示,貝寧在141個參評的國家和地區中排名第125位。聯合國《2023世界投資報告》顯示,2022年貝寧吸引外國直接投資2.7億美元,外資存量為30.4億美元。《2021年度中國對外直接投資統計公報》顯示,2021年中國對貝寧直接投資額為0.3億美元,投資存量為0.8億美元。
紡織產業現狀
產業規模
貝寧紡織產業主要以軋棉業為主,現約有19家軋棉廠,軋棉裝機容量約為80萬噸,軋棉業工業增加值約占貝寧國內生產總值的12%,占百姓收入的三分之一。2021/2022棉花年度,貝寧棉花產量為24萬噸,超過馬里成為非洲第一產棉國,產量較高的地區有北部省份的Kérou、Sinendé、Kalalé、Banikoara等縣。由于貝寧紡紗、織布、印染和服裝產業體量極小,棉花本地加工率極低,皮棉幾乎全部出口。
國際貿易
貝寧紡織品服裝貿易規模較小,幾乎僅出口棉花,進口品類相對分散。根據貝寧國家經濟分析與統計局數據,2022年,貝寧紡織品服裝(海關HS編碼50~63章紡織原料、紡織品及服裝)出口額為6.1億美元,主要出口市場是孟加拉國、埃及、巴基斯坦、中國,其中孟加拉國占出口總額的68%。從出口品類看,棉花出口額占紡織品服裝出口總額的99%。同期,紡織品服裝進口額為1.1億美元,中國是第一大進口來源地,約占進口總額的36%,其次是比利時、法國、科特迪瓦等。主要進口產品是終端紡織制成品(占比59.9%),棉花、棉紗及棉機織物(占比22.3%)。

產業布局
格魯吉貝紡織工業園是貝寧紡織產業較為集中的區域。貝寧政府在2021~2026年的發展計劃中明確提出大力發展棉花深加工業,實現本地價值增值。2022年,貝寧政府與十家綜合紡織廠簽署協議,在格魯吉貝經濟特區建設紡織產業園區,計劃分階段提高棉花加工率,到2023年形成10萬噸的織物產能規模,進而投建染整和服裝生產線。
貿易投資政策
對外貿易政策
貝寧是西非經濟與貨幣聯盟(UEMOA)、西非國家經濟共同體(CEDEAO)成員國,根據《科托努協定》可享受歐盟給與的“無配額無關稅”待遇,根據《非洲增長與機遇法案》(AGOA)享受美國給與的1800多種工業制成品零關稅進口待遇。
貝寧進出口貨物均沒有配額限制,但對進口商品實行許可管理制度,工業與貿易部外貿司為有資質的進口企業頒發進口證,進口商品須事先得到對外貿易理事會批準。進口原產于歐盟、非洲、加勒比海、太平洋各國的商品進口無需進口許可證。進口原產于外國且價值超過50萬西非法郎的商品時,必須通過指定的銀行辦理支付業務。
政府鼓勵出口,對出口商品免征財政稅、增值稅和地區共同稅,僅征收道路稅,稅率為出口商品價值的0.9%。作為西非商品的中轉港,貝寧再出口商品需繳納貨值到岸價(CIF)8%的特別稅,繳納再出口特別稅額4%的海關印花稅。
投資優惠政策
貝寧政府積極吸引外資,成立投資出口促進署,為投資者提供一站式服務。政府大力簡化外資企業辦事流程,提供便捷服務,主要包括:外商在線創建公司并使用信用卡或手機錢包支付(5小時之內完成,貝寧被聯合國貿發會議認定為世界上創建公司最便捷的國家),建筑許可申請、水電接入申請、稅務申報、跨境貿易報關手續、不動產轉移辦理流程、資產負債情況資料遞交等均實現無紙化,動產抵押線上平臺、國家地勘線上平臺投入使用,
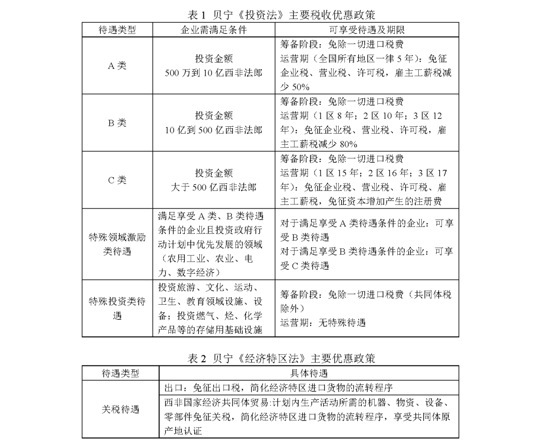
《投資法》《經濟特區法》《中小微企業發展法》是涉及外資優惠政策最重要的三項法律,其中《投資法》根據投資地區和金額不同,給予企業5到17年不等的免稅待遇,具體政策見表1,《經濟特區法》規定的主要優惠政策見表2。


外匯管理
貝寧是外匯管制國家,實行與歐元掛鉤的固定匯率制度,貨幣為西非法郎,可與美元、歐元自由兌換。目前,中國與貝寧尚未簽署貨幣互換協議,西非法郎尚不可與人民幣直接結算。除非有西非中央銀行的預先授權,任何常駐貝寧的法人和自然人不得在境內銀行持有或者開立除西非法郎以外的外幣賬戶,一般情況下,外商投資所得需要出具各種完稅證明后方能匯出。
中國與貝寧紡織業合作情況
中國與貝寧于1964年建交,1966年貝寧單方面與中國斷交,1972年與中國復交,此后兩國關系發展順利。2019年,兩國簽署《中華人民共和國政府與貝寧共和國政府關于共同推進絲綢之路經濟帶和21世紀海上絲綢之路建設的諒解備忘錄》。近年來,兩國經貿合作的規模和領域不斷擴大,逐步形成了進出口貿易、援外、投資、工程承包、境外加工貿易等相互促進發展的大經貿格局。中國是貝寧第二大貿易伙伴、第二大進口來源國和第四大出口目的國。2022年,中貝雙邊貿易額為19.5億美元,其中中國對貝寧出口額為16.9億美元,自貝寧進口額為2.6億美元。
紡織行業在中貝雙邊貿易中扮演重要角色,根據中國海關統計,2022年,中國與貝寧紡織品服裝進出口總額為5.3億美元,占中貝雙邊貿易總額的比重超過1/4。其中,中國對貝寧紡織品服裝出口額為4.5億美元,主要出口產品為棉紗及棉機織物(占比58%)、化纖長絲及織物(占比13%)等;自貝寧進口額為7720萬美元,進口產品只有棉花。

貝寧紡織公司是目前規模較大的中貝合資企業,是中國紡織對外經濟技術合作有限公司利用中國政府優惠貸款建設的具有援外性質的政府間合作項目。2002年投產以來,該項目為促進貝寧民族工業發展、解決就業、出口創匯和繁榮經濟做出了重大貢獻。公司生產用原棉全部自貝寧采購,產出的純棉坯布一部分供應荷蘭VLISCO集團設于科特迪瓦和加納的印染廠,一部分用于加工成適合西非市場需求的中高檔蠟染印花布。
小結及建議
(1)貝寧政局穩定,棉花資源較為豐富,政府提高棉花本地加工率、發展棉紡織深加工業意愿強烈,在美國、歐盟、日本等絕大多數市場均享受零關稅優惠政策,可輻射西非市場,均是中國紡織企業赴貝寧投資的有利因素。
(2)勞動力相對充足,價格低廉,但存在勞資矛盾,罷工時有發生。
(3)面料加工環節基本缺失,若投資家紡、服裝等產業鏈終端環節進而利用關稅優勢拓展出口市場,需要考慮自主完成產業鏈配套。
(4)基礎設施條件較差,電力嚴重不足,電費較高,對于紡紗、織造、染整等穩定供電要求較高的產業鏈環節構成一定挑戰,且成本優勢不明顯。此外,周邊國家,尤其是尼日利亞,邊境政策存在變化風險,對貝寧轉口貿易有較大影響。建議有投資意向的紡織企業充分評估風險,核算綜合成本,謹慎決策。

|